发布日期:2024-09-26 来源:科普中国
近期,一则关于 57 岁王阿姨因在街边点痣导致眼球碱烧伤的新闻引发广泛关注,相关话题#女子路边摊点 30 颗痣后眼球被烧伤 3 层#登上微博热搜,引了诸多网友们的讨论。

图片来自微博截图
原来,一位王姓阿姨在路边摊位一次性点了 30 多颗痣,结果导致严重的眼部损伤,紧急就医后医生说这有失明的风险。为什么点个痣会导致如此严重的后果?盲目点痣存在哪些危险?正确去痣需要么做?
街边点痣
有什么危险?
作为一名皮肤科医生,我建议大家别在街边点痣,真的很危险。
因为在街边摊点痣常用的化学物质多为碱性腐蚀性液体,例如氢氧化钠这种强碱性化学试剂。这类液体威力很大,主要通过腐蚀皮肤组织来达到去除痣的效果,除了会腐蚀痣,还会腐蚀周围正常的皮肤。
由于腐蚀性很大,这种点痣的方式有以下几个风险:
1
化学灼伤
这种情况很常见,如果操作不当,碱性腐蚀液可能导致皮肤甚至更深组织的损伤。再者,如果这些化学物质接触到眼睛、口鼻等敏感区域,就容易引发严重的灼伤。像王阿姨,它的角膜被碱液灼伤,就将面临失明的风险。 1
感染
路边摊往往缺乏基本的消毒和卫生条件,使用的工具也可能未经严格的消毒处理。之所以这么说,是因为街边摊摊主极大概率不是医疗系统的正规军,没有正确消毒的理念。皮肤在点痣后会留下创面,暴露在外界环境中,容易受到细菌感染。感染严重的创面还可能会留疤,引发永久性的皮肤问题。
3
术后护理不当
正规医院或诊所去痣后,会有比较详细和专业的术后护理指导,比如我们常说的定期换药,目的是防止感染和促进创口愈合。相反,街边摊则无法提供这类专业的术后护理建议。
4
点错“痣”
点痣之前,有一个基本的问题,就是摊主所说的痣(所有像痣一样的点点),是不是我们医学上的痣(特指“色素痣”)。考虑到诸位摊主专业知识有限,他们很可能无法区分那些看似色素痣的皮肤病,要是误把基底细胞癌等恶性皮肤问题当做普通的痣点了,那就埋下了巨大的隐患。
所以说,为了自己的健康,不要轻易去街边点痣,冒的风险太大了。

图库版权图片,转载使用可能引发版权纠纷
不是所有的痣都要去掉
之所以要去痣,大概出于以下几个动机:害怕痣恶化成黑色素瘤;看痣不顺眼,心里不爽;痣不好看,影响美观。
这里我要强调的是,不是所有的痣都要去掉。之所以这样说,主要有以下几个理由。
首先,绝大多数的痣(色素痣)都是良性的、终生不会恶变黑色素瘤,尤其是出生后才长出来的,一般直径也就 2 到 3 毫米,通常不会超过 5 毫米。
反过来说,黑色素瘤本身也挺少见的,大概的发病率是 10 万个人当中有 1 个人得病,而色素痣几乎是每个人都有的。另外,即便出现黑色素瘤,大概有 1/2 到 2/3 的人都不是原有的色素痣恶变而来,而是从正常皮肤恶变而来。基于此,医学界也有比较主流的一个观点,是对大多数人来说,不主张预防性地去痣。 另外,即便想要正规去痣,也会有一定风险(虽然比路边摊要安全),或者说潜在的副作用,因此需要权衡后再决定要不要去。
同样,还有一个问题,去痣前要找医生确诊,看到底是不是普通的色素痣。举例来说,有小部分痣可能是特殊的痣,比如 Spitz 痣、非典型痣、蓝痣、黑子、雀斑、基底细胞癌等。还有,对于那些形状不规则、颜色深浅不一、突然增大或伴有出血的痣,也需要通过皮肤科医生的专业评估来判断是否有恶性黑色素瘤的可能。贸然点掉这些痣,不仅可能延误病情,还会增加后续治疗的复杂性。
正确的去痣方式
如果了解了上面的内容后,还是有去痣的需求,请务必选择正规医院或有资质的皮肤科诊所。在去痣之前,皮肤科医生会通过专业的检查评估痣的性质,决定是否可以去除,并选择安全、有效的方式。
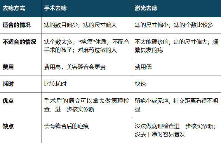
常见的去痣方式有手术和激光两种,选择手术还是激光是一个很复杂的问题,需要医生根据实际情况,结合自身的经验和能力,再与当事人商量确定。
下面的表格,我们简单总结了手术去痣和激光去痣的区别。

表 1. 手术去痣 vs 激光去痣
由上可见,手术去痣和激光去痣各有各的好处,也各有各的不足,要根据实际情况进行选择。
除此之外,治疗后要特别重视术后护理,最好是遵循医生的指导进行护理,比如说要保护好伤口,不要经常摩擦、拉扯伤口,不要暴晒伤口。另外,要根据实际情况定期清洁和换药,给伤口创造良好的愈合环境,而不是感染。
结语
王阿姨的不幸经历提醒我们,在皮肤问题的处理上一定要保持警惕,避免贪图方便或价格便宜而选择街头摊位进行点痣。
皮肤健康无小事,错误的处理方式可能带来不可逆的后果。希望大家重视自身健康,远离路边不正规甚至是非法行医的点痣摊位。如果真有需求,务必选择专业的医疗机构进行科学、安全的治疗。
参考文献
[1] 新浪微博. 女子路边摊点30颗痣后眼球被烧伤3层. https://weibo.com/a/hot/8df7ff7db906a545_0.html
[2] UpToDate. 获得性黑素细胞痣. https://www.uptodate.com/contents/zh-Hans/acquired-melanocytic-nevi-moles
[3] Frischhut N, Zelger B, Andre F, et al. The spectrum of melanocytic nevi and their clinical implications. J Dtsch Dermatol Ges. 2022; 20:483.
[4] 国家癌症中心, 国家肿瘤质控中心黑色素瘤质控专家委员会. 中国黑色素瘤规范诊疗质量控制指标(2022版). 中华肿瘤杂志. 2022; 44(9): 908-912.
策划制作
作者丨唐教清 皮肤科主治医师 医学博士
审核丨冯珺 国药同煤总医院 皮肤科副主任医师
策划丨钟艳平
责编丨钟艳平
审校丨徐来 林林
- 评论


